现代夏季奥运会的起源,是一个充满历史魅力的问题。它不仅见证了人类体育竞技的辉煌,也折射出人类文明的发展轨迹。现代夏季奥运会究竟始于哪一年呢?让我们一探究竟。

一、奥运会的起源
1.奥运会的历史可以追溯到古希腊时期,当时的奥运会是为了纪念宙斯而举办的。
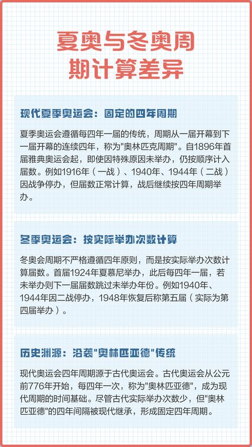
2.古代奥运会大约始于公元前776年,每四年举行一次。
二、现代奥运会的诞生
1.由于历史原因,古代奥运会最终衰落。
2.19世纪末,欧洲兴起了一场“奥运复兴”运动,旨在恢复古代奥运会的传统。
3.1896年,第一届现代夏季奥运会于雅典举行,这是奥运会历史上的重要里程碑。
三、现代夏季奥运会的特点
1.现代奥运会以国际性、综合性、竞技性为特点。
2.夏季奥运会每四年举行一次,成为全球最具影响力的体育盛事。
四、现代夏季奥运会的举办地
1.从1896年至今,夏季奥运会已经举办了多次。
2.奥运会的举办地遍及全球,如雅典、洛杉矶、伦敦等。
五、现代夏季奥运会的项目设置
1.现代夏季奥运会设有多个项目,包括田径、游泳、体操、举重等。
2.随着时间的推移,奥运会的项目设置也在不断调整和优化。
六、现代夏季奥运会的意义
1.奥运会是全球体育爱好者的盛会,有助于促进各国之间的友谊和交流。
2.奥运会也是展示各国体育实力的舞台,有助于提高国家形象。
七、现代夏季奥运会的挑战
1.随着奥运会的举办,也面临着许多挑战,如安全、环保、资金等。
2.为了应对这些挑战,各国政府和组织都在努力提高奥运会的举办水平。
八、现代夏季奥运会的未来
1.随着科技的进步和社会的发展,现代夏季奥运会将继续创新发展。
2.未来奥运会将更加注重环保、科技、文化等方面的融合。
九、参与现代夏季奥运会的意义
1.参与奥运会,可以激发人们的爱国情怀,增强民族凝聚力。
2.通过奥运会,人们可以领略到世界各地的体育风采,拓宽视野。
十、现代夏季奥运会的启示
1.奥运会是人类文明进步的象征,激励着人们追求卓越。
2.从奥运会中,我们可以汲取到许多有益的启示,如团结、拼搏、创新等。
现代夏季奥运会始于1896年,它见证了人类体育竞技的辉煌,也折射出人类文明的发展轨迹。奥运会的举办,不仅为全球体育爱好者提供了展示才华的舞台,也促进了各国之间的友谊和交流。在未来的日子里,奥运会将继续发挥其独特的作用,为人类文明的发展贡献力量。
